C.4.3 Senior responsible officer
The senior responsible officer (SRO) is deemed the 'project owner' and is the single agency representative responsible for adjudicating on all COI events for all projects in an agency which are outside the Project Director's authority. The SRO may be, in some instances, the chair of the Project Steering Committee or chair of the board of a joint venture or other special purpose vehicle responsible for delivering the project.
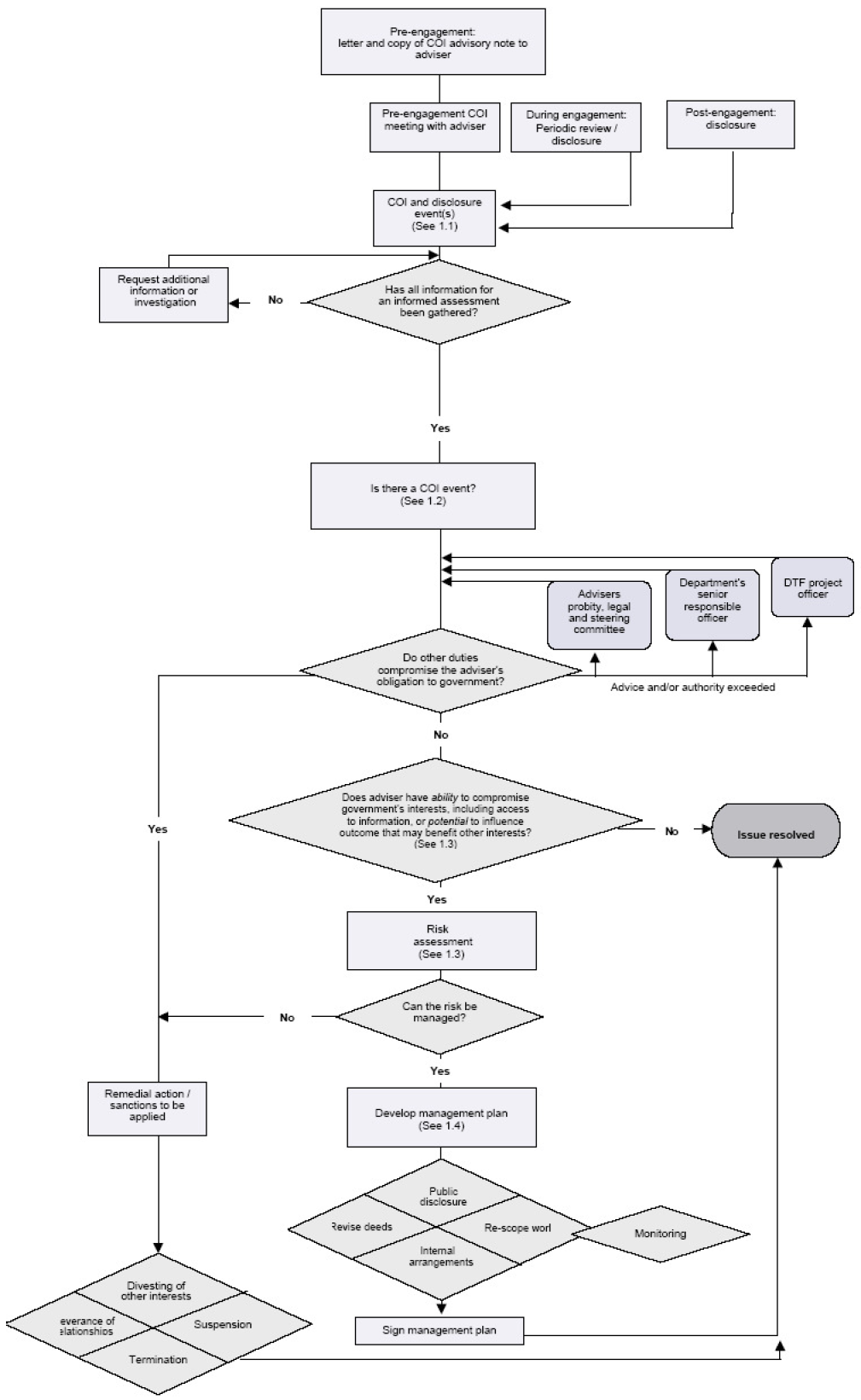
Conflict of interest management flowchart - Disclosing, assessing and resolving COI
