2.4 Major phases in developing the PSC
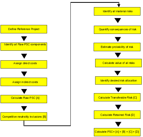
The recommended process for the development of a PSC is illustrated in Figure 2-2.
Figure 2-2: The PSC development process

The steps in constructing a PSC are described in detail in this document. It is recommended that these steps be followed sequentially, as each component of the PSC is built on information provided at the previous step. For example, in developing the raw PSC, the Project Team need to focus on estimating direct and indirect costs as accurately as possible. It is more productive to complete this stage before attempting to identify and value risks, which are derived from the cost (and revenue) identified in the Raw PSC. If the Raw PSC costs are inaccurate, by definition the risk analysis will also be flawed and the process will need to be restarted.