6.1 Why value risk?
Risk is an inherent part of any project. For the PSC to provide a meaningful test for value for money against the private bids, it must include a comprehensive and realistic pricing of all quantifiable and material risks. It is important to keep in mind that the PSC reference project should be defined and costed to provide the same level and quality of service expected of the private sector. Consequently, risks associated with the delivery of services to these required standards need to be priced in the PSC to the extent practicable. The inclusion of a valuation for risk in the PSC forms part of the broader process of risk identification, allocation and management within Infrastructure Australia.
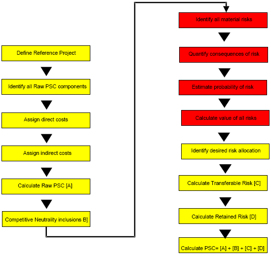
Figure 6-1 illustrates the process of valuing risk and its role in the construction of a PSC. This section provides guidance on the general valuation of risk. This forms the framework for the valuation of both Transferred and Retained Risks which are covered in Sections 7 and 8 respectively.
Figure 6-1 The PSC process: valuing risk
