7.1 Defining Transferred Risk
Transferred Risks are those that are likely to be transferred to the private sector under the PPP arrangement. The type and number of risks which are classified as Transferred Risks needs to be assessed on a project by project basis.
The value of Transferred Risk in a PSC measures the cost government would expect to pay for that risk over the term of the Reference Project.
Figure 7-1 illustrates the role of Transferred Risk in the construction of a PSC.
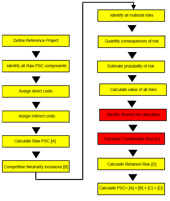
Figure 7-1 The PSC process: Transferred Risk

Figure 7-2 Steps in valuing Transferred Risk

Step 1 (Analyse all material and quantifiable risks) is dealt with in Section 6 and builds on the general risk valuation guidance provided in that section. Again, it should be emphasised that all material risks need to be identified and valued before considering allocation issues. Practitioners are encouraged to revisit Section 7 as required to supplement their understanding of this process of valuing Transferred Risk.
Step 2 (Identify optimal risk allocation) is dealt with in Section 7 (Identifying desired risk allocation) and Step 3 (Calculate Transferred Risk) in Section 7.2.