8.1 Defining Retained Risk
Retained Risks are those risks or parts of a risk that government proposes to bear itself under a PPP arrangement. Governments retain any risks that are not transferred to the private sector. The cost of Retained Risk provides a comprehensive measure of the full cost to government. In evaluating private sector bids, Retained Risk may be added, or omitted from the PSC, providing private sector bids are treated consistently.
The scope of Retained Risk reflects the nature of the project and the output specification. Where government retains responsibility for the provision of certain services, these should not be considered in the intended risk allocation, as they out of scope to the Reference Project. For example, in a project for the provision of educational facilities, government retains any risk associated with changing the functional requirements or services to be provided a part of the project. This risk is considered as part of the project's Retained Risk.
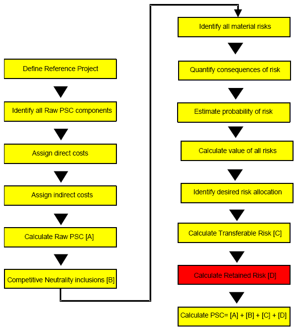
Figure 8-1 illustrates the role of Retained Risk in the construction of a PSC.
Figure 8-1 The PSC process - Retained Risk

Although both Transferred and Retained Risks are calculated from the same standpoint in a PSC (as the cost to government of holding the risk), they are treated as separate components for the following reasons:
• The NPC of retained Risk may be added to the NPC of private bids to determine the true cost to government under a proposed partnership model; and
• maintaining a clear distinction between Transferred and Retained Risks focuses attention on the factors influencing risk transfer and the proposed level of that transfer.